Modelaje con blender de elementos del videojuego y juego de luces.
añado enlace de video de YouTube sobre las luces de neón e iluminación, este apartado es muy interesante para entender la iluminación de la maquina de refrescos y la marca de vevida que me e inventado para el videojuego.
Añado capturas de pantalla del modelaje para hacer una maquina expendedora de metro de unas vevidas que e inventado yo.
1-Partimos de añadir un cubo. En modo objeto.
2-En modo objeto le damos a escalar para darle unas proporciones por el estilo de las maquinas expendedoras que vemos habitualmente por las ciudades.
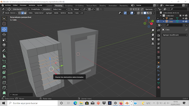
3-En este paso elegimos modo edición.
4-Aquí cortar bucle, es importante seguir la imágenes y los pasos.
5-De esta manera vamos seleccionando y marcando el cubo con varios cortes, que nos permitirán modelar, borrar secciones del cubo, para dar la forma de una maquina expendedora, la memoria es frágil, y es muy fácil buscar imágenes de maquinas por internet para fijarnos como están echas, y que formas tienen para hacer una a nuestro gusto.
6.Seleccionamos como se ve en la captura de pantalla caras, por que vamos a borrar lo que no nos interesa.
7- Ver la imagen modelo 8.
8- seleccionar… como se ve en la captura 9 hemos seleccionado unas caras que vamos a extrusionar.
9- En la captura 10 ver lo marcado y arrastrar con el ratón se forma un hueco en el cubo.
10- En la captura 11 vamos hacer unos estantes, seleccionamos, bordes fijarse en la imagen ,bordes seleccionados, no caras.
11- Y ahora extruir esos bordes, estiramos y luego corregimos ….
12- Buscar unas texturas por internet y aplicarlas al modelo
13 – texture paint para poder poner luego en Unity cualquier textura.
14- seguir las imágenes
15-detalles de la luz, mirar el video para entenderlo mejor..https://youtu.be/Iz7Hd55WsW8
 
